政府信息公开指南 政府信息公开目录 政府信息公开规定 依申请公开 政府信息公开年度报告
政府信息公开指南
政府信息公开目录
政府信息公开规定
依申请公开
政府信息公开年度报告
 当前位置:首页 >> 福建省福州港口发展中心 >> 政府信息公开 >> 政府信息公开目录
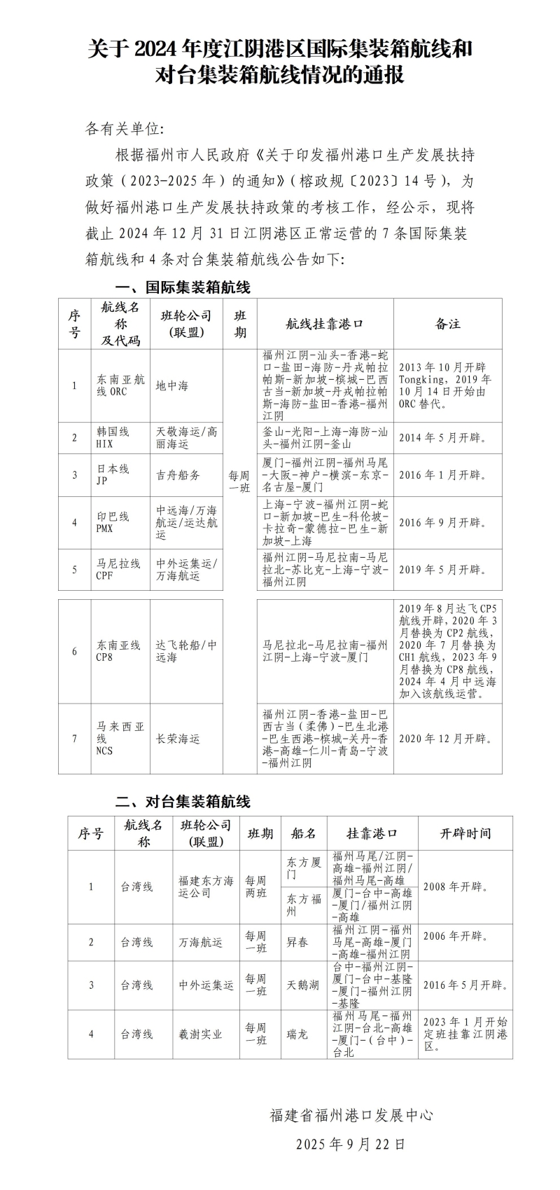
关于2024年度江阴港区国际集装箱航线和对台集装箱航线情况的通报
文号:      来源:      索引号:




    
福建省福州港口发展中心版权所有 地址:福州市仓山区六一南路255号 邮编:350007 域名:http://jtyst.fujian.gov.cn/fzgkj/
制作维护:福州达盛信息技术有限公司